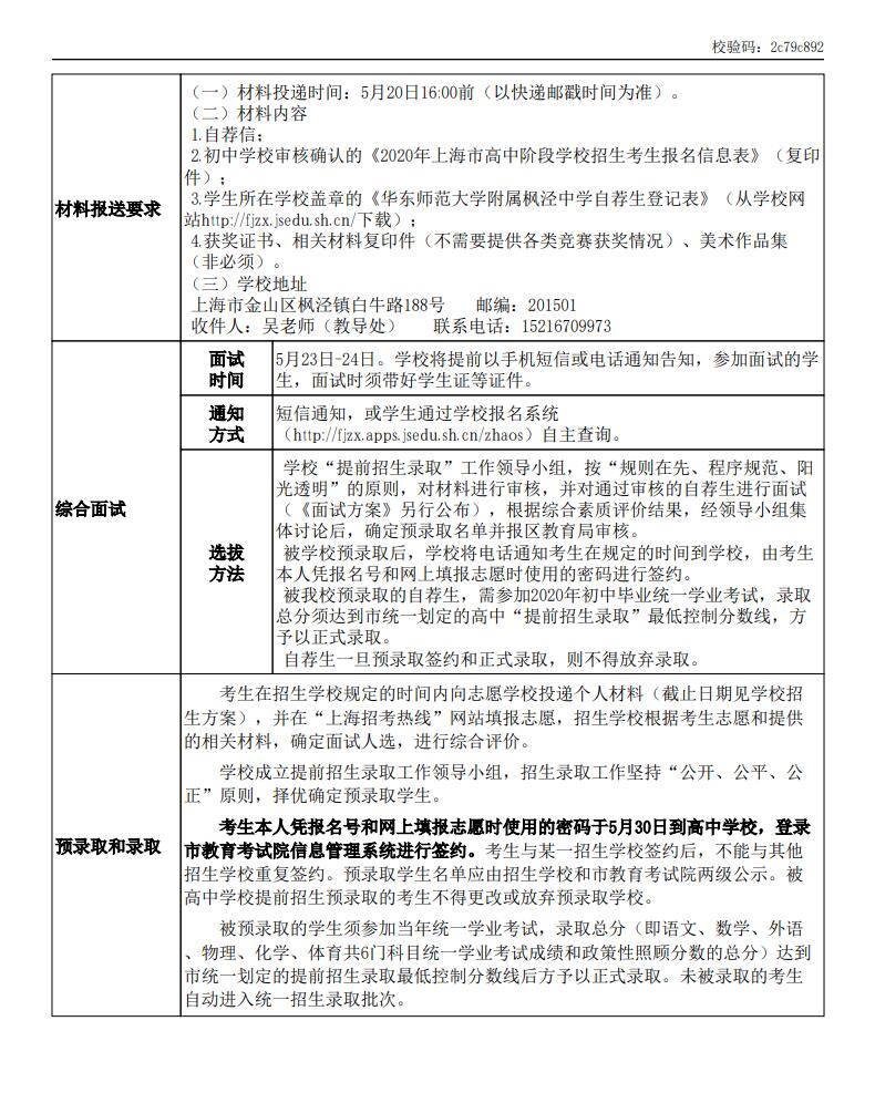
2020年枫泾中学自荐书推荐生招生录取 2020/5/6 15:55:58 上海中考 人气: 标签:枫泾中学 2020年华东师范大学附属枫泾中学提前招生录取方案 学校全称: 华东师范大学附属枫泾中学 学校主页: http://fjzx.jsedu.sh.cn/ 学校住址: 上海市金山区枫泾镇白牛路188号 学校联系人: 吴老师联系电话: 57351315转8333 15216709973 联系时间: 除公休日外,上午8:00至下午4:00 学校住宿情况: 校内提供住宿 学校公众号: