工作内容 |
时间 |
|
1 |
区招考机构组织进行名额分配综合评价录取和统一招生录取志愿填报(具体时间由各区自行确定) |
7月13-24日 |
2 |
中职校自主招生面试或专业测试 |
7月13-22日 |
3 |
高中自主招生录取网上 (www.shmeea.edu.cn)填报志愿(含市级优秀体育学生、艺术骨干学生自主招生) |
7月19日10:00 -20日15:00 |
4 |
高中自主招生录取志愿填报现场确认 |
7月21日10:00 -16:00 |
5 |
高中学校组织自主招生综合测试(含市级优秀体育学生、艺术骨干学生和国际课程班自主招生) |
7月24-25日 |
6 |
中职校自主招生录取网上填报志愿 |
7月25日10:00 -26日15:00 |
7 |
高中学校自主招生预录取签约(含市级优秀体育学生、艺术骨干学生自主招生) |
7月27日 |
8 |
中职校自主招生志愿书面确认 |
7月27-28日 |
9 |
国际课程班自主招生预录取签约 |
7月27-29日 |
10 |
市教育考试院、区招考机构和招生学校公布高中学校自主招生预录取学生名单 |
7月28日 -8月3日 |
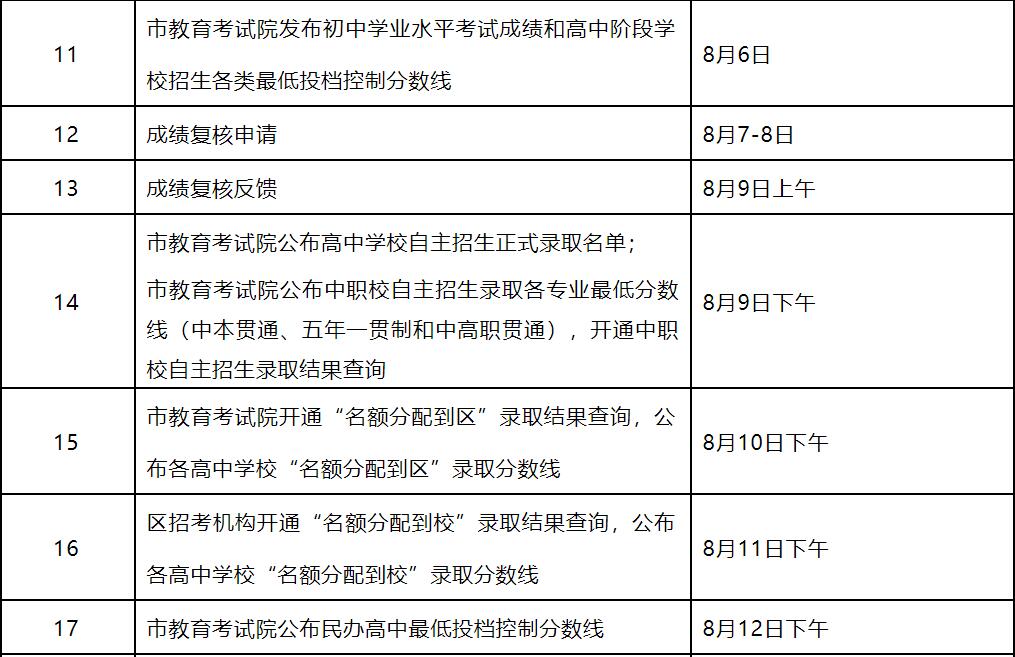
11 |
市教育考试院发布初中学业水平考试成绩和高中阶段学校招生各类最低投档控制分数线 |
8月6日 |
12 |
成绩复核申请 |
8月7-8日 |
13 |
成绩复核反馈 |
8月9日上午 |
14 |
市教育考试院公布高中学校自主招生正式录取名单; 市教育考试院公布中职校自主招生录取各专业最低分数线(中本贯通、五年一贯制和中高职贯通),开通中职校自主招生录取结果查询 |
8月9日下午 |
15 |
市教育考试院开通“名额分配到区”录取结果查询,公布各高中学校“名额分配到区”录取分数线 |
8月10日下午 |
16 |
区招考机构开通“名额分配到校”录取结果查询,公布各高中学校“名额分配到校”录取分数线 |
8月11日下午 |
17 |
市教育考试院公布民办高中最低投档控制分数线 |
8月12日下午 |
18 |
区招生机构进行统一招生批次投档、录取 |
8月12-13日 |
19 |
区招考机构公布各普通高中录取分数线,开通统一招生录取结果查询; 高中阶段学校开始发放录取通知书 |
8月14日 |
20 |
高中阶段学校征求志愿录取 |
8月14-16日 |
21 |
民办高中国际课程班补录取 |
8月14-16日 |


