2020年80多所学校中考成绩汇总
废话不多说
建议大家先转发收藏
然后慢慢看
↓↓↓
说明:以下中考成绩收集自各初中官网官微、媒体报道及家长分享,如有错漏,敬请指出,谢谢~
徐汇区

静安区

黄浦区

普陀区

虹口区

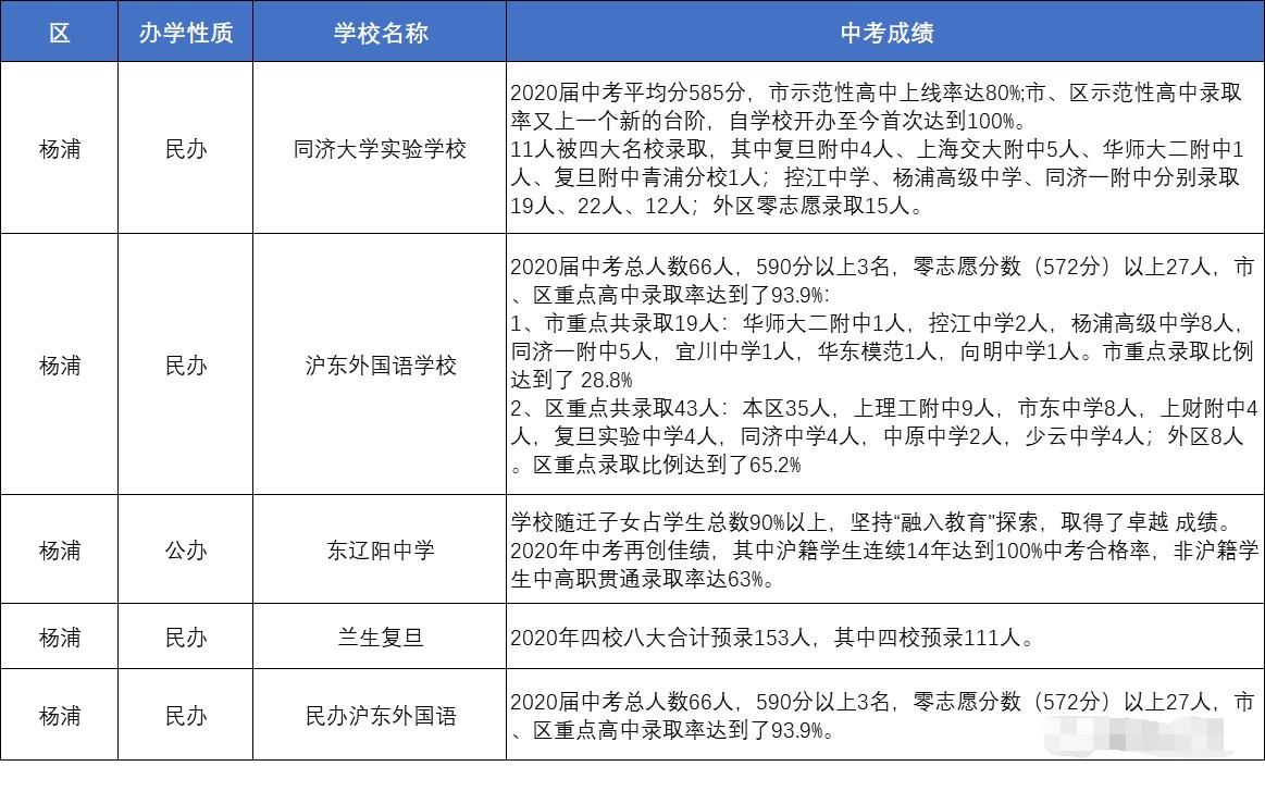
杨浦区

闵行区

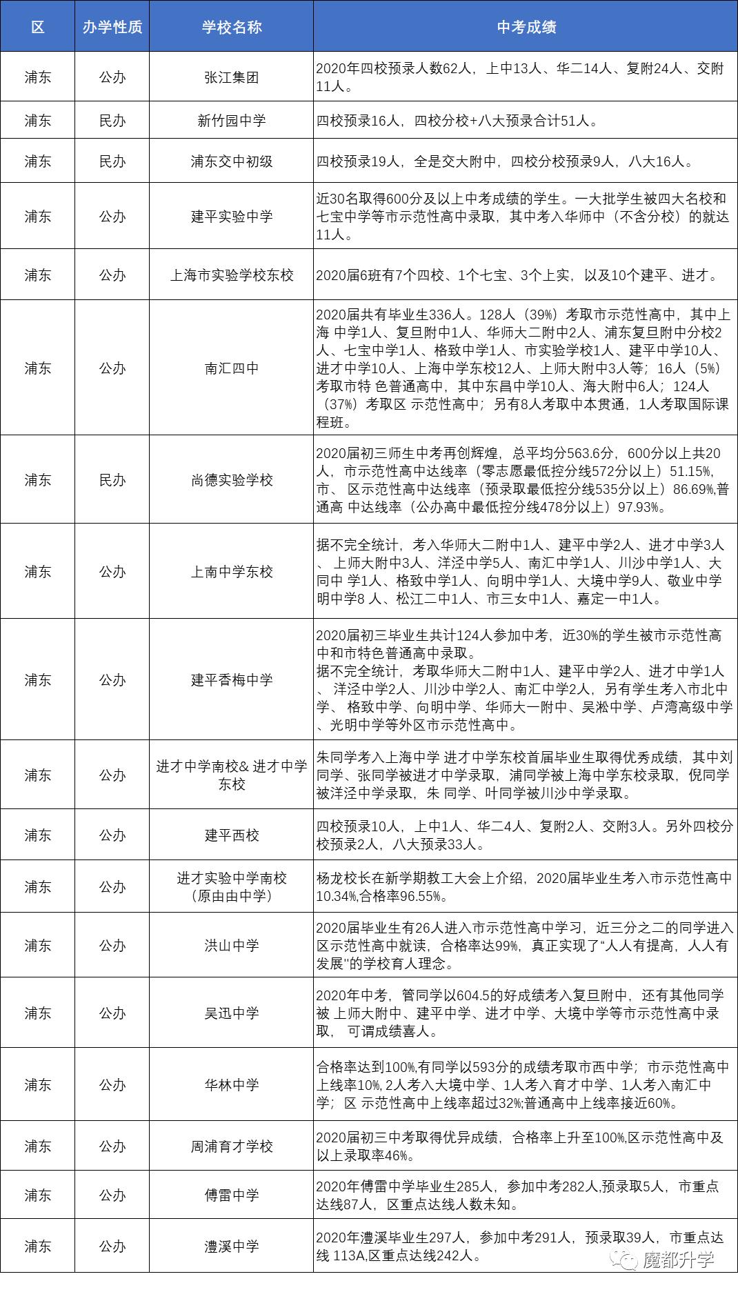
浦东新区

松江区

宝山区

嘉定区

金山区

奉贤区

崇明区

注:上表中未出现的初中学校,2020中考成绩未知,如知情可留言区分享~

