2024年上海中考
网站首页
中考信息
自主招生
国际高中
上海高中
上海中职校
升学指导
上海中考网-2026年上海中考
>
中考信息
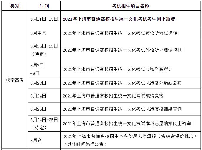
4-6月上海教育考试招生时间表
2021/4/10 13:55:14
上海中考网 人气:
标签:
4-6月上海教育考试招生时间表
© 2023.
上海中考网
版权所有
沪ICP备16011897号-20