上海16区最全高中名单(含委属市重点、区属市重点、市特色普高、区重点、一般高中),供大家参考考,赶快收藏起来吧!
※以下学校排名不分先后
黄浦区
高中共计17所
区属市重点高中(9所):
格致中学(八大之一)、大同中学(八大之一)、向明中学、大境中学、光明中学、敬业中学、卢湾高级中学、格致奉贤、向明浦江
区重点高中(4所)、一般高中(4所)

徐汇区
高中共计18所
委属市重点高中(1所):
上海中学
区属市重点高中(5所):
南洋模范中学(八大之一)、位育中学、市二中学、南洋中学、市二梅陇
市特色普高(1所)、区重点高中(4所)、一般高中(7所)

长宁区
高中共计9所
区属市重点高中(3所):
延安中学(八大之一)、复旦中学、市三女中
市特色高中(1所)、区重点高中(3所)、一般高中(2所)

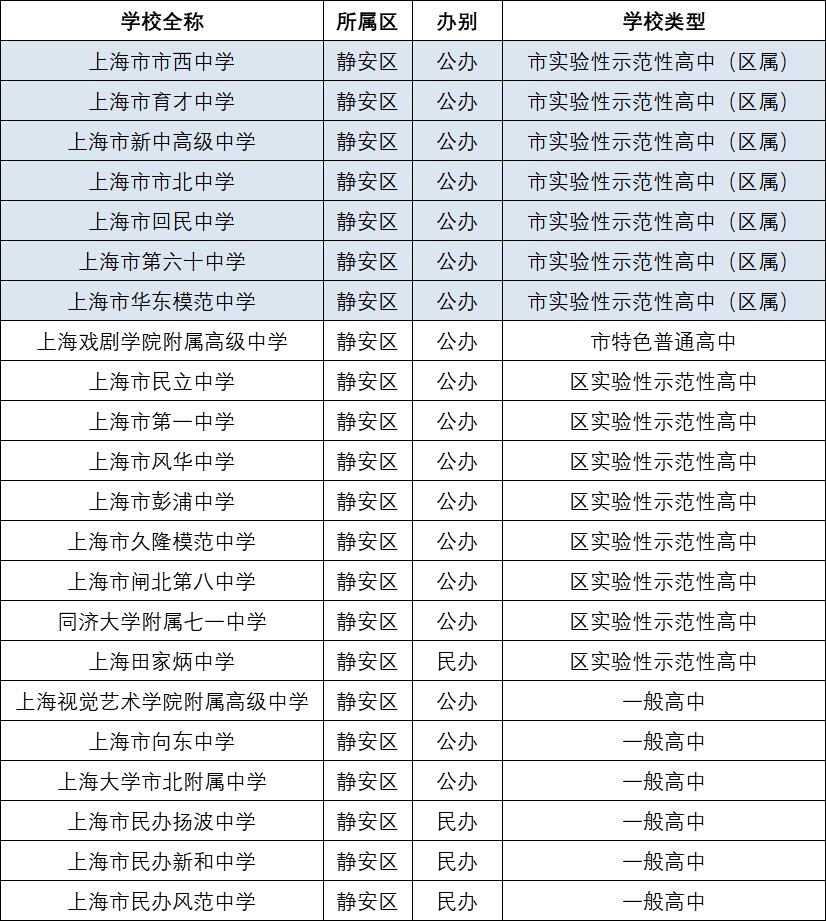
静安区
高中共计22所
区属市重点高中(7所):
市西中学、市北中学、育才中学、六十中学、新中高级中学、回民中学、华东模范中学
市特色高中(1所)、区重点高中(8所)、一般高中(6所)

普陀区
高中共计14所
区属市重点高中(4所):
曹杨二中、宜川中学、晋元中学、华二普陀
市特色高中(4所)、区重点高中(1所)、一般高中(5所)

虹口区
高中共计13所
区属市重点高中(5所):
复兴高级中学(八大之一)、北郊高级中学、华师大一附中、上外附中、上外附中东校
区重点高中(5所)、一般高中(3所)

杨浦区
高中共计17所
委属市重点高中(2所):
复旦附中、交大附中
区属市重点高中(3所):
控江中学(八大之一)、杨浦高级中学、同济大学第一附属中学
市特色高中(1所)、区重点高中(8所)、一般高中(3所)

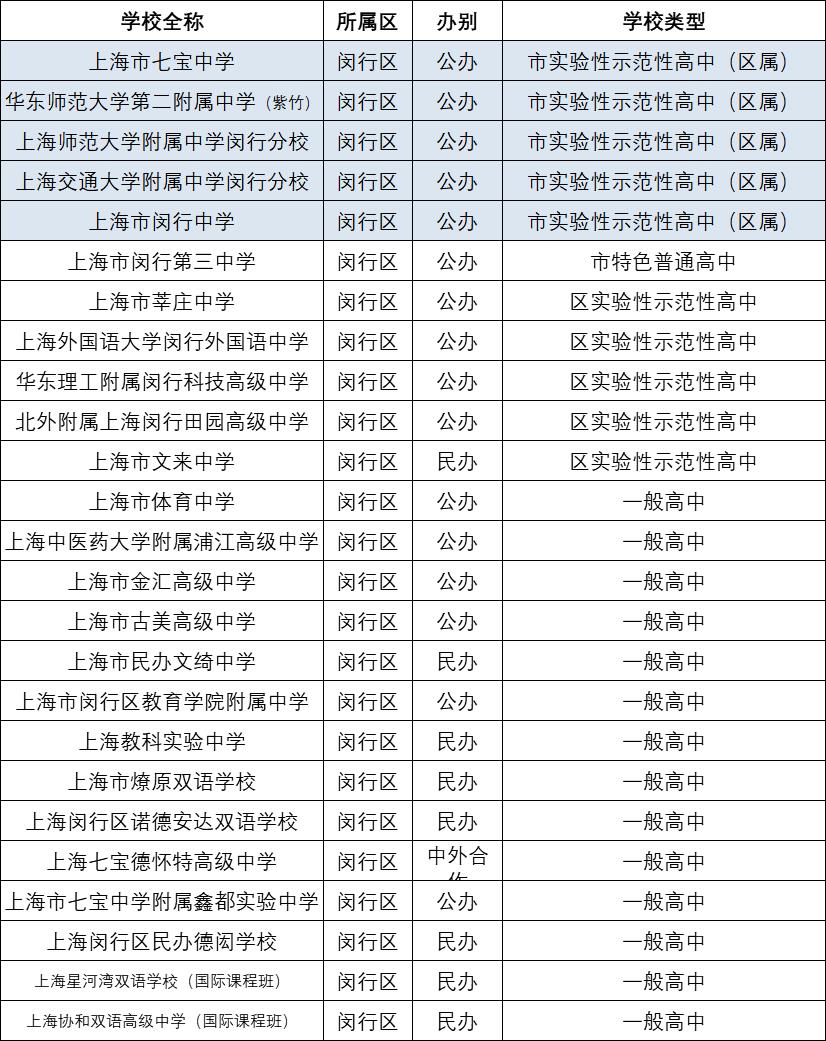
闵行区
高中共计25所
区属市重点高中(5所):
七宝中学(八大之一)、闵行中学、上师大附中闵行分校、华二紫竹、交大附中闵行分校
市特色高中(1所)、区重点高中(5所)、般高中(14所)

宝山区
高中共计15所
区属市重点高中(4所):
行知中学、吴淞中学、上大附中、华二宝山
区重点高中(5所)、一般高中(6所)

嘉定区
高中共计9所
区属市重点高中(2所):
嘉定一中、交大附中嘉定分校
市特色高中(1所)、区重点高中(2所)、一般高中(4所)

浦东区
高中共计51所
委属市重点高中(1所):
华师大二附中
区属市重点高中(10所):
建平中学(八大之一)、进才中学、洋泾中学、川沙中学、南汇中学、上师大附中、上海实验学校、复旦附中浦东分校、上中东校、上外浦外
市特色高中(3所)、区重点高中(15所)、一般高中(22所)

金山区
高中共计10所
区属市重点高中(2所):
金山中学、华师大三附中
市特色高中(1所)、区重点高中(3所)、一般高中(4所)

松江区
高中共计8所
区属市重点高中(2所):
松江二中、松江一中
区重点高中(2所)、一般高中(4所)

青浦区
高中共计8所
区属市重点高中(3所):
青浦中学、朱家角中学、复旦附中青浦分校
区重点高中(1所)、一般高中(4所)

奉贤区
高中共计7所
区属市重点高中(1所):
奉贤中学
区重点高中(2所)、一般高中(4所)

崇明区
高中共计7所
区属市重点高中(1所):
崇明中学
市特色高中(1所)、区重点高中(3所)、一般高中(2所)


