上海高中名校云集
除了那些我们已经耳熟能详的
“四大名校、八大金刚”
强牌市重点学校仍不胜枚举
全市250所高中学校里
市重点就有70所
占比28%
去年上海一模人数约在8.9W余人
而市重点共合计招生1.9W余人

这也就是说
全市约21%的生源都能上市重点
(各区比例不同,数字仅作参考)
我们也都知道
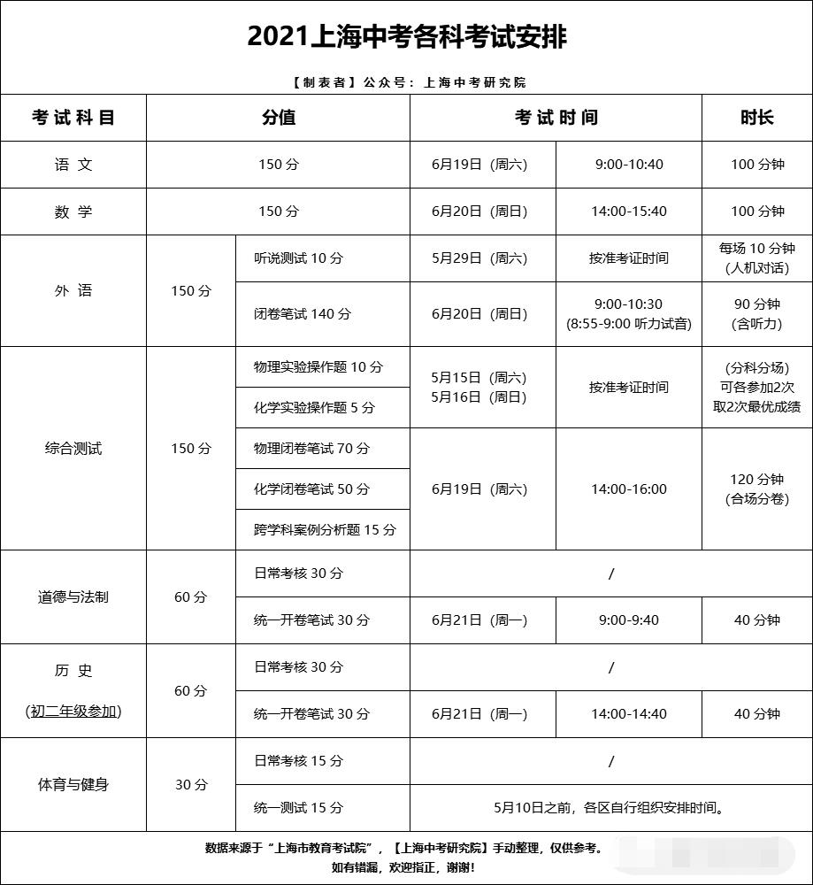
今年是上海新旧中考过渡的一年
中考总分由原本的630分增至750分
但招生政策仍沿用老五种

▲2021上海中考科目▲

▲2021上海中招政策▲
21届的考生们
大家谁都想把握住这次机会
进入心目中理想的高中
小编根据去年
教育部和各校官网发布的信息
整理了这份
2020上海市重点高中招生计划


