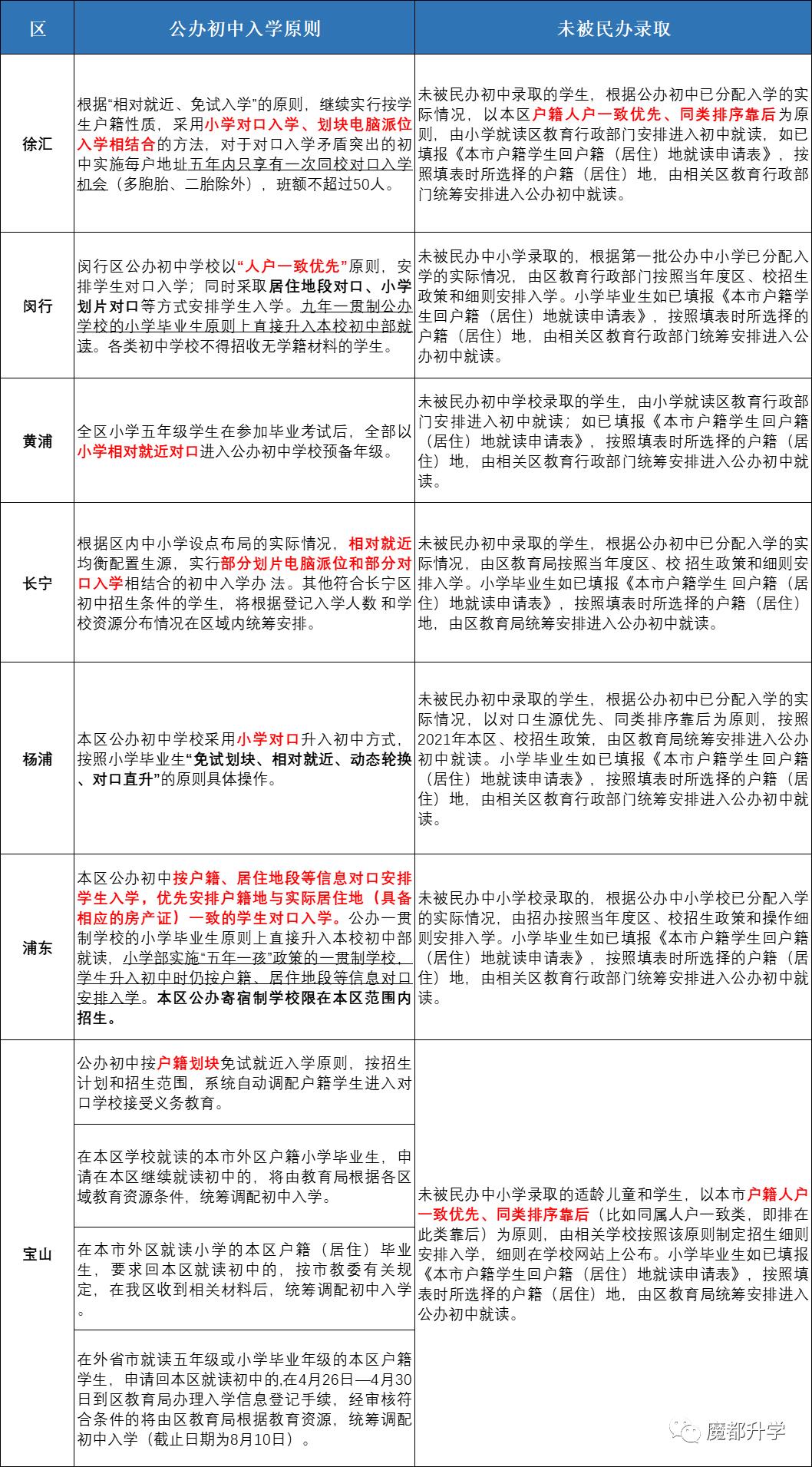
帮大家汇总整理了各区公办初中对口入学方式,以及摇号民办未录取的情况说明!
各区公办初中对口入学方式:
①学籍对口:黄浦、徐汇、长宁、杨浦、虹口、普陀、静安
②户籍对口:闵行、浦东、宝山、松江、奉贤、青浦、金山、崇明、嘉定
③学籍对口+电脑派位:徐汇 、长宁、静安、普陀


与2020年相比,各区对口原则基本没什么变化,只有普陀区的对口入学方式新增了“电脑派位”。附普陀区政策原文:
- 2021年:公办初中实行(采取)小学对口、“电脑派位”等方式招生。
- 2020年:公办初中实行小学对口招生。
另外,徐汇和嘉定两区,对于对口入学矛盾突出的初中,将会实行“五年一户”政策。
- 徐汇:对于对口入学矛盾突出的初中实施每户地址五年内只享有一次同校对口入学机会(多胞胎、二胎除外),班额不超过50人。
- 嘉定:从2020年起对本区入学需求突出的公办初中,实施“五年限一”政策,具体为:同一居住地址五年内只享有一次同校对口入学机会(多胞胎、二孩除外),为保证政策延续性,该办法逐年过渡到位。2021年申请入学的同一居住地址未安排对口入学须满一年,依次类推,直至满五年。
重点关注:保证政策延续性,这两区2021年小升初,申请入学的同一居住地址未安排对口入学满1年即可!
另外值得一提的是,今年松江区新增“五年一户”,不过对于2021年小升初学生不受影响,这里就不多提了,2022年及以后小升初的家长可以注意一下。
- 松江:2021年起,对于区域内入学矛盾突出的学校逐步实施“每户房产地址五年内只享有一次同校对口入学机会(多胞胎、二胎除外)”,即从2022年起,申请入学的同一居住类房产地址未安排入学须满1年,以此类推,直至满5年。不符合此项政策的适龄儿童和学生,由松江区教育考试中心统筹安排入学。

